پیمایش
صرفنظر از محتوا
جستجو دانشکده علوم انسانی :
صفحه اصلی
درباره دانشکده
تاریخچه
ساختار سازمانی
فرآیندهای پژوهشی
فرآیند های آموزشی
ارتباط با دانشکده
حوزه ریاست
ریاست دانشکده
مسئول دفتر
روسای پیشین
معاونت آموزشی و تحصیلات تکمیلی
درباره
کارکنان
فرم ها و آیین نامه ها
تماس با ما
معاونت پژوهشی،اجرایی و فرهنگی
درباره
کارکنان
فرم ها و آیین نامه ها
تماس با ما
انجمن های علمی
گروه های آموزشی
الهیات
تاریخ
جامعه شناسی
روانشناسی
معارف اسلامی
علوم تربیتی
تماس با ما
منوی سایت
پايگاه خبری AUNA
fa
en
ar
فرآیندهای پژوهشی - دانشکده علوم انسانی
درباره دانشکده
تاریخچه
ساختار سازمانی
فرآیندهای پژوهشی
فرآیند های آموزشی
ارتباط با دانشکده
فرآیند های پژوهشی
Tab 1
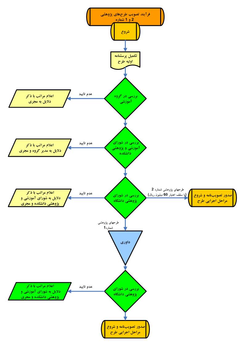
فرآیند تصویب طرح های پژوهشی
تصویب و چاپ اثر علمی
سفر علمی داخلی
سفر علمی خارج از کشور
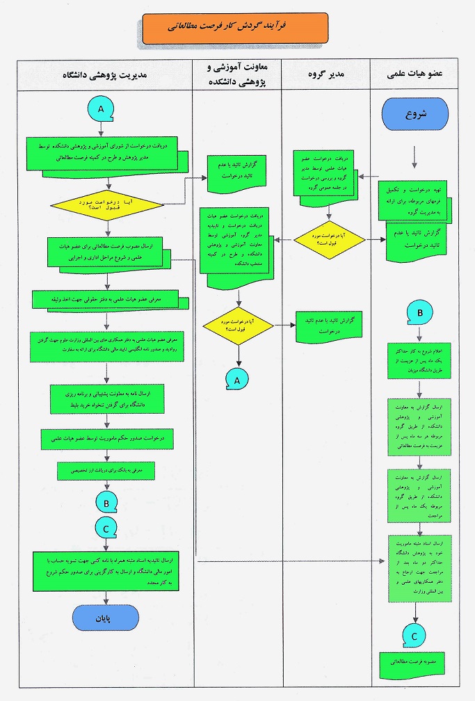
فرصت مطالعاتی